JR7CWK'S PAGE http://www2.jan.ne.jp/~jr7cwk
簡易スペアナ LCD表示用ビデオ回路
目次
1.はじめに
2.基本構想
3.ビデオ信号規格について
4.本機の基本構成
5.詳細回路構成
5−1.同期信号生成(デジタルブロック)
5−2.掃引電圧発生(デジタルブロック〜アナログブロック)
5−3.受信処理(RF&アナログブロック)
5−4.ビデオ信号生成(デジタルブロック〜アナログブロック)
5−5.電源回路
6.本回路でのビデオ信号仕様
6−1.dot数,走査線数
6−2.NTSC規格との比較
7.使用部品
7−1.ロジック関係
7−2.D/A部
7−3.チューナ
7−4.IFAMP,IF FILTER,DET
7−5.アナログ部
7−6.LCDパネル
8.組立
9.テスト
9−1.ロジック部
9−2.ロジック部へのLCD接続テスト
9−3.RF&アナログ部単体テスト
9−4.RF&アナログ部接続テスト
10.結果
11.今後の改良点
11−1.基本事項
11−2.拡張点
11−3.応用
12.さいごに
1.はじめに
TVチューナを使用した簡易スペアナを自作して遊んでいるが、
スペアナを自作した場合、表示方法が意外に問題になる。
簡易型の場合オシロに表示し、高機能を求めるとパソコンに表示する事になる
のが普通。
しかしいずれの方法も外部に機器が必要となり、持ち運びしにくくなる。
オシロは取扱いが面倒だったり、パソコンは大げさ?だし、ノイズの元が増える
心配がある。
そこで格安で出回っているビデオ表示用LCDに表示させるアダプタを製作し、
専用ディスプレイにする事で、取扱いの簡略化と可搬性向上を図ろうと考えた。
2.基本構想
可搬性を持たせる為、格安で出回っているビデオ入力用LCDパネル(画素数は
QVGAクラス)に表示させる。
スペアナ専用に組み込んでも惜しくない?ので、専用ディスプレイに
最適?
(ビデオ信号生成回路の手直しでビデオ入力のCRTへの表示も可)
3.ビデオ信号規格について
ビデオ入力用のLCDパネルに表示させる為、標準のビデオ信号(TVの放送規格)に
合わせた信号を生成する必要がある。
以下がNTSC規格(日米のカラー放送規格,詳細後述)をベースとした
標準的なアナログビデオ信号
信号レベル 0V〜1V程度(0V側が白,1V側が黒)
同期信号極性 負極性
水平同期信号 15.734kHz
垂直同期信号 59.94Hz
4.本機の基本構成
図5.本機のプロック図参照
スペアナの基本機能の実現と、ビデオ信号をなるべく簡単な回路で生成する
都合上、本機では、垂直同期の鋸波により周波数のsweepを行い、水平同期の
鋸波電圧と検波出力を比較することでレベル表示を行う。
従って、水平軸がレベル,垂直軸が周波数という具合となり、通常の
スペアナとは水平・垂直軸の関係が逆になっている。
またこのような信号生成の都合上、周波数のSWEEPTIMEは約1/60秒固定となる。
(狭帯域フィルタの搭載時の広帯域SWEEPは難しい)
5.詳細回路構成
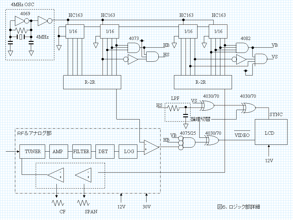
詳細回路についてデジタルブロックを図6に,RF&アナログブロックを図7に,
電源部を図8に示す。
図6.デジタル部詳細
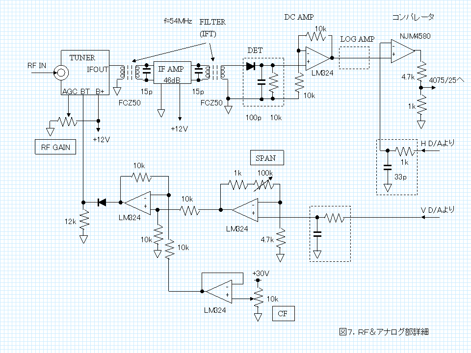
図7.RF&アナログ部詳細
図8.電源部
5−1.同期信号生成(デジタルブロック)
4MHzの元発を8bitの同期カウンタ(Hカウンタ)で1/256分周し15.625kHzを
得る(fH)
さらに8bitの同期カウンタ(Vカウンタ)で1/256分周し61.04Hzを得る(fV)
両カウンタ出力にはゲートによるデコード回路を接続し、Hsync,Vsync信号
及びHblank,Vblank信号を得る。
※同期信号にデコード時のグリッジ(ハザード)が混入するので、LPFを
挿入し抑えている。(fcはカウンタ入力周波数の半分程度を狙う。)
タイミング設計の詳細を表1,生成した信号の仕様は以下の通り。(詳細は6項)
Hsync 15.625kHz,パルス幅16clock(4.0μS)
Hblank パルス幅32clock(8.0μS)
Vsync 61.04Hz,パルス幅4H(256μS)
Vblank パルス幅16H(1.02mS)
なお使用するLCDパネルが複合同期信号を必要とする為、HSとVSをEX-ORで
混合している。
(市販モニタやビデオ入力機器に接続する為に「完全な」ビデオ信号が必要な場合は、
これに加えビデオ信号と同期信号をアナログ的に混合する回路が必要)
表1.タイミング設計資料
5−2.掃引電圧発生(デジタルブロック〜アナログブロック)
H,V両カウンタにはそれぞれR-2RによるD/Aを接続
・Vカウンタに接続したD/Aは、f_sweep用のBT(Vt)電圧として適度に増幅し
チューナのBT電圧端子に接続する。
(鋸波出力で、振幅は周波数スパン,オフセット電圧はセンター周波数となる)
・Hカウンタに接続したD/Aは、RFレベルのA/D用としてDET出力との
コンパレータに接続(以下5−4項)
5−3.受信処理(RF&アナログブロック)
電圧同調形TVチューナ(BT(TU)電圧にて周波数を調整するタイプ)を使用
チューナのBT(TU)電圧にはVカウンタをD/A変換した鋸波を増幅&オフセット
調整した信号を印加し、V_COUNTに従い周波数が掃引される。
チューナのIF出力はフィルタによる帯域制限及び増幅後検波(必要により
LOGAMP追加)する。
5−4.ビデオ信号生成(デジタルブロック〜アナログブロック)
図4.ビデオ信号生成方法参照
検波後の信号とHカウンタをD/A変換した鋸波とをコンパレータで比較した結果が
ビデオ信号となる。
動作概要
Vcount=00h時(Vt:min)に、Hcountを00h〜0FFh方向にカウント
HcountのD/A結果とRFDET出力を比較し、D/Aレベルが高い場合はL
(「白」),RFDET出力が高ければH(「黒」)を出力する。(図4参照)
同じ動作をVcountを1ずつ増加(周波数が序々に増加)しながら
繰り返す。
注1.f_sweep電圧はリニアな鋸波ではなくステップ状に変化する波形で
ある為、周波数はステップ状に変化することになる。
これは、周波数軸を「サンプリング」している事と等価であり、
ステップ内のスペクトルを「見落とす」可能性あり。
〜現時点ではIFフィルタの帯域が広いのでさほど問題にならないかも?
470〜770MHzを240ステップ,よって1ステップあたり1.25MHz(実際には
リニアには変化しないが)で、対するIFフィルタの帯域は数MHz程度
あると思われる。
2.水平D/A出力を使用してA/D変換!を行っている事になるが、
S/H(サンプル&ホールド)回路を略しているため、変換中に
ノイズ等で信号レベルが変わると、そのまま表示に反応する。
(変化が「見え」るので、かえって良いと考えている。)
比較結果に、H,V各blank信号の処理を加えLCDのvideo信号入力とする。
なお5Vのロジック出力なので、(LCD入力インピーダンス75Ωとして)150Ωの
抵抗をLCD入力との間に直列に入れるとアナログビデオのレベル・・・1Vp-p程度
・・・となる。(LCDパネルにより調整必要かも?抵抗値調整,場合によっては
LCD入力側に終端抵抗追加 など)
なお黒背景に白波形表示となる回路としてあるが、コンパレータの比較結果を
論理反転(もしくはコンパレータの+,−入力を逆接続)することで、
白背景に黒波形表示とする事も可能。
5−5.電源回路
1)暫定版
ロジック用+5V,OPAMP及びVt電圧用+30V(,+15V)),チューナ及びIF回路用+12V
以上をAC電源より生成
(他にもLCD用+12,+8など)
2)最終版
電池動作を見据え、+12Vより全ての電源を得たい。
6.本回路でのビデオ信号仕様
簡単回路を目指した為、NTSC及びB/Wの放送規格とは若干差があるが、
この程度はLCDの許容内と考えて設計を進め、結果的には今回使用したLCDに
関しては特に問題無かった。
おそらくTVモニタの表示も問題ないと思うが、VTRやDVDデッキ,パソコンの
ビデオボードへの取り込みがうまく出来るかは何とも言えない。
本回路による信号の仕様を以下に説明する。
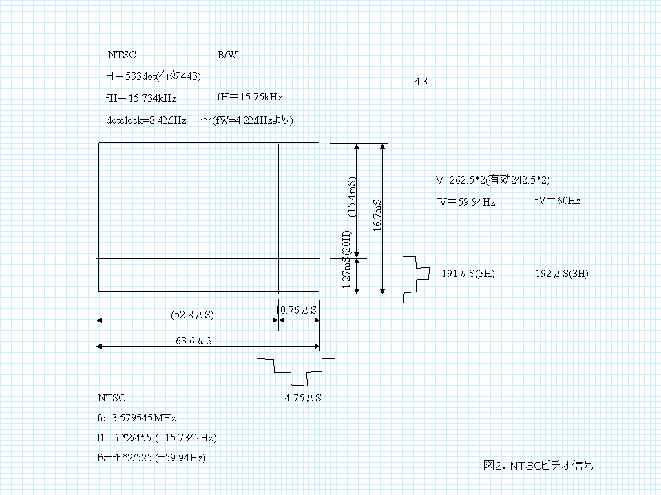
なお図2,図3に信号のイメージを示す。
図2.NTSCビデオ信号
図3.本機のビデオ信号
6−1.dot数,走査線数
水平の有効DOT数224(元clockの周波数に依存する。)
※LCDパネル使用時は、LCDパネルのdotとの干渉で実質100dot程度の
解像度になると思われる。
(LCDパネルの水平dot数は320〜480程度?であり、パネルのdotと本機の
dotclockが合致しない上、タイミングの同期が取られていないため)
垂直の走査線本数256中有効走査線数240
(垂直走査線本数はLCDパネルのdot数を意識し設定。)
6−2.NTSC規格との比較
特に重要なのは同期周波数と同期パルス幅。
(ブランク期間はさほど重要ではない)
なお、飛び越し(インターレース)走査を行わない為、同期信号への
等価パルス挿入は考えない。
本回路の信号 NTSC規格 差
水平同期 15.625kHz 15.734kHz -0.69%
垂直同期 61.04Hz 59.94Hz +1.84%
走査線数 256本(有効240本) 262.5本×2
垂直同期パルス幅 256μS(4H) 191μS(3H) +34.0%
垂直ブランク期間 1.02mS(16H) 1.27mS(20H) -19.7%
水平同期パルス幅 4.0μS(16clock) 4.75μS -15.8%
水平ブランク期間 8.0μS(32clock) 10.76μS -25.7%
水平有効dot 224dot 約443dot(4.2MHz帯域)
(4MHz(0.25μS)クロックによる表示)
7.使用部品
7−1.ロジック関係
カウンタのみHC-CMOSを使用し、他は標準C-MOSを使用した。
7−2.D/A部
D/A用R-2R抵抗は本来1%抵抗が望ましいが、5%を使用した。
もちろん専用のD/A用ICがあればそれを使用したほうが良い。
7−3.チューナ
RF部は基本的に「簡易スペアナ」の構成をそのまま引きずっているので、
「簡易スペアナの製作」編を参照のこと。
ベースになった「簡易スペアナ」のブロック図
図1.簡易スペアナプロック図
詳細は下記リンク参照
簡易スペアナの製作
7−4.IFAMP,IF FILTER,DET
IF,DET関係も「簡易スペアナ」の構成をそのままである。
(IFAMPはTV用のVIF AMP使用,IF FILTERは、FCZ製COILを使用,
DETはゲルマDを使用)
・・・後述のADのLOGAMP ICを使用する場合はIFAMP及びDETは不要かも?
7−5.アナログ部
アナログ部は単電源用OPAMPを使用。(ビデオ信号生成用コンパレータを除く)
0-30Vの単電源で使用
ビデオ信号生成用のコンパレータは、同相入力電圧範囲が広く、かつ高速なOPAMP
が望ましい。(データシートで確認するか、いろいろ交換し確認する)
(「遅い」OPAMP又はコンパレータを使用すると、波形がうまく表示されない。)
7−6.LCDパネル
LCDパネルは秋月電子で購入した5.4インチSTNカラー液晶パネル(画素数不明)を
使用。(QVGA程度の画素数があるアナログビデオ入力のLCDであれば他のものでも
基本的にはOKのはず・・・同期信号の周波数ズレが問題にならなければ。)
RGBアナログビデオ信号入力用のカラーLCDであるが、RGB全て同一信号を入力し
モノクロ表示で使用。
8.組立
8−1.部品配置
ロジック部はICB93相当の基板(実際には秋月AE-B2を使用)1枚に実装したが、
部品数が結構ある為、1枚に収めるのは計画的な部品配置が必要。
部品配置の検討結果を図9に示す。
RF&アナログ部は比較的余裕あり
図9.ロジック部基板部品配置図
写真1.全体の様子
写真2.ロジック部の拡大
写真3.RF&アナログ部の拡大
(写真は実験段階の仮配線です。)
8−2.その他
ノイズ,発振に注意
ビデオ信号に飛び込むと縞模様が出たり、チューナ入力に飛び込むと
不要なスペクトルが表示されたりする。
9.テスト
テスト,調整にはカウンタやオシロがあったほうが確実。
(オシロは本末転倒かも知れないが。)
9−1.ロジック部
clock発振の周波数確認(周波数カウンタ)
カウンタ各段の出力周波数確認(周波数カウンタ)
同期信号,帰線消去信号の波形確認(オシロ)
D/A出力波形確認(オシロ)
9−2.ロジック部へのLCD接続テスト
同期信号及びビデオ信号の論理合わせ
テスト信号:コンパレータ出力の代わりに、カウンタ各段の出力を
入力してみる。
Hカウンタ出力接続時は垂直の白黒バー,Vカウンタ出力接続時は
水平の白黒バーが表示される。
接続する段によりパーの幅,本数が変化する。(図10参照)
バーが流れる場合は同期が正しく取れていないので、同期信号の極性
(論理)を確認する。
同期信号が正しく効いているか確認する別の方法として、LCDパネルに
ロジック部からは同期信号だけ入れ、VIDEO入力には放送などの信号を入れて
確認する方法が考えられる。(ただし同期信号の周波数及び位相の差から、
画面が斜めに流れるはず。)
図10.動作テスト表示
9−3.RF&アナログ部単体テスト
・チューナのAGC電圧確認
・IFAMP部のコイルの同調周波数調整
・Vt電圧入力にポテンショを接続し、電波受信時、検波出力に電圧が
現れるかどうか。
9−4.RF&アナログ部接続テスト
・Vt(Bt)電圧波形確認
V側D/A出力及びチューナ入力電圧波形を確認し、鋸波の波形が出ているのを
確認
GAIN(SPAN)VRを調整すると波形の振幅が変わること、
及びOFFSET(CF)VRを調整すると波形のオフセット電圧が変わることを確認。
(AMPの出力電圧範囲外になると波形がサチるが、気にする必要無し)
まずは0V〜約30V最大振幅になるよう合わせておく。
(同期信号生成ロジックの関係で、同期信号に入る16アドレス分がサチった
状態になるよう合わせると最大の周波数範囲が得られるはず。)
・Vt電圧をオシロのX軸,IF検波出力をY軸にそれぞれ接続し、X−Yモードで
波形を確認する。(スペアナの動作)
この状態で必要によりIF部の再調整を行う。
・H側D/A出力の波形を確認し、鋸波の波形が出ているのを確認
同様にコンパレータの出力を確認
ここまでうまく行っていれば、LCDに波形が出るはず。
・チューナにリード線のANT接続
分周器出力に別のリード線を触れ高調波をバラまくと波形が変わるはず。
なお、0V〜1V程度の間(画面の左側1/5程度)はうまく表示されない。
これはIF検波出力とH側D/A出力を比較している「コンパレータ」を単電源で
動作させている関係で、同相入力電圧範囲を逸脱している為である。
使用したICのタイプで波形の出方がかわってくる。(ICによっては、RF入力
レベルが高くなると上記によるしきい値より0V側にも波形が伸びる場合がある。
極端に低い電圧を入力すると出力の論理!が反転するものがあるようで、
その為と思われる。)
やはり±電源動作にしたほうが良い。
(+30V必要なのはチューナの同調電圧のみ。大した電流を必要としないので、
ここだけ別に作れば済むはず。)
10.結果
一応、目的としている表示動作が可能である事は確認できた。
(リニア表示なのでダイナミックレンジが取れていないが。)
ただし現状では基本動作の確認を行った段階であり、ケースへの組み込みを
行っていないことと、電源系の関係で、可搬性向上という目的は達していない。

11.今後の改良点
11−1.基本事項
1)LOGAMP追加
手持ちの都合でOPAMPとTr使用(OPAMPの応用回路として出ている回路)
アナログデバイセズのAD8307が良さそう
2)ノイズ対策
元が4MHzのみであるが、LCDパネルからのノイズが不明。
3)電源系見直し
OPAMPを単電源動作させている事による弊害がいくつか出ている事から、
電源系を再度見直したい。
+30V必要なのはチューナのVT電圧のみである事から、ここだけは
TL-497AなどのDC-DCコンバータを使用して得る事とし、他のOPAMP系は
±15Vもしくは、+24V,-5V動作あたりに変更を検討。
最終的には+12V電源より全てを得るようにしたい。
(SW電源技術が必須・・・OPAMP系を±12Vにするのが一番作りやすい
かも?)
4)ケースへの組み込み
可搬性向上の為にはケースへの組み込みが必要
デザイン検討中
縦型,横型など基本配置の検討
入力コネクタの取り付け位置(測定器タイプ(バネル前面)に
するか、携帯ラジオタイプ(ケース上面)にするか。
いずれにしてもツマミ操作の邪魔にならないようにする。
SPAN,CFツマミの位置関係(一番触れる機会が多いので手前に配置)
現時点のデザイン案を下記リンクに示す。
ケース案1.縦形据え置き形
ケース案2.横縦
ケース案3.縦形携帯用
11−2.拡張点
1)周波数拡張
コンバータ追加
簡易的にはOSC+DBM+RFAMP(FILTER)
2)周波数調整方法の改良
3)狭帯域のIF FILTER追加
4)カラー化
LCDがカラー仕様なので、マーカー機能を設けた時の識別用に使用可
(マーカー機能・・・HまたはVカウンタとのデジタルコンパレートを
行う事でカウントの一致点を線で表示)
5)CLOCKの倍周波数化によるH軸(レベル軸)解像度アップ
倍までいかなくても5MHz程度でも違うかも?(分周器及びSYNC信号作成ロジック
変更必要)
(可能ならLCDパネルの解像度と一致・・・ドッドとの一致をどう図るか?)
6)周波数マーカー
クロックを逓倍し周波数マーカーを付ける
4MHz×5=20MHz・・・元発を20MHzにしたほうが良いかも?
20MHz×5=100MHz
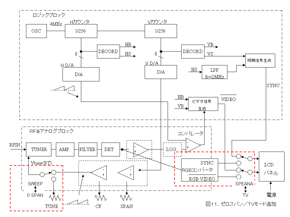
7)ゼロスパンモード追加(固定周波数モード)
Vt電圧のマニュアル調整
8)TV受像機能追加(ゼロスパンモード必須)
どうせTVチューナがベースなので・・・検波出力をRGBコンバータに入力
すればTV受像可能なはず・・・(4.5MHzのFMRX追加すれば音声の復調も?)
図 参照
9)文字のインポーズ
周波数軸
10)ビデオメモリー追加
11)周波数,レベル軸校正(テーブルによる補正)
※デジタル関係の高機能化を図る場合は、CPUを導入したほうが良いかも。
図11.ゼロスパンモード&TVモード追加
11−3.応用
1)ネットアナ化
周波数特性の直視が可能な「ネットアナ」化する。
VCO出力をデバイダで2分割
LOGAMP2台設け、1台にはデバイダからのREF信号を、
もう1台にはDUTを経由した信号を入力
2台のLOGAMP出力を比較(差を演算)しX軸とする。
2)モニタスコープ化
親受信機で受信している周波数の前後を直視する「モニタスコープ」
チューナ部分をIF帯用に作り変える
周波数範囲や周波数調整方法などを親受信機に依存可能
VCO及びMIX(DBM),IFAMP,フィルタなど
12.さいごに
ビデオ信号を生成するには、ビデオメモリとCPUが欠かせないと思っていたが
いろいろ考えてみた結果ハードロジックだけで表示することが出来た。
(原理的にはビデオメモリがないだけでやってる事は同じはず。)
このような手法でジャンクLCDの活用範囲が広まると面白いと思う。
たぶんPICが使えれば同じ事 いや、もっと凄いことが出来てしまうの
でしょうけど、PICが使えない私は悲しいかなハードロジックの力ずくに
頼るしかありません。
PICが使える皆さんはもっとスマートに作ってください。
多機能と可搬性の両方を求める場合は、PCIバスのビデオボードに
PCIバスのCPUカードを接続するといった力技も考えられますが・・・
所詮RFブロックが貧弱なので、凝るのなら、RFブロックの
見直しを一緒に行ったほうがいいです。
簡易スペアナの製作ページへ
電子機器製作情報のページへ戻る
無線情報ページへ戻る
ホームページへ戻る
このページに対するご意見,感想は
このリンクに記載のアドレスまでお願いします。
Copyright (C) by Y.Wagatsuma
2005/08/06更新(電源部及びケース図案追加)
2005/08/05新規作成